- Appointment Ready: An appointment is booked in Junction using the patient’s address and the appointment’s date time. The scheduling is completely synchronous and fully controlled by Junction’s customers through our API.
- Appointment Request: An appointment is requested through Junction system using the patient’s address. A phlebotomist will eventually assign themselves to the appointment and define the appointment’s date time with the patient.
| Getlabs | Phlebfinders (Beta) | |
|---|---|---|
| Appointment Ready | X | |
| Appointment Request | X |
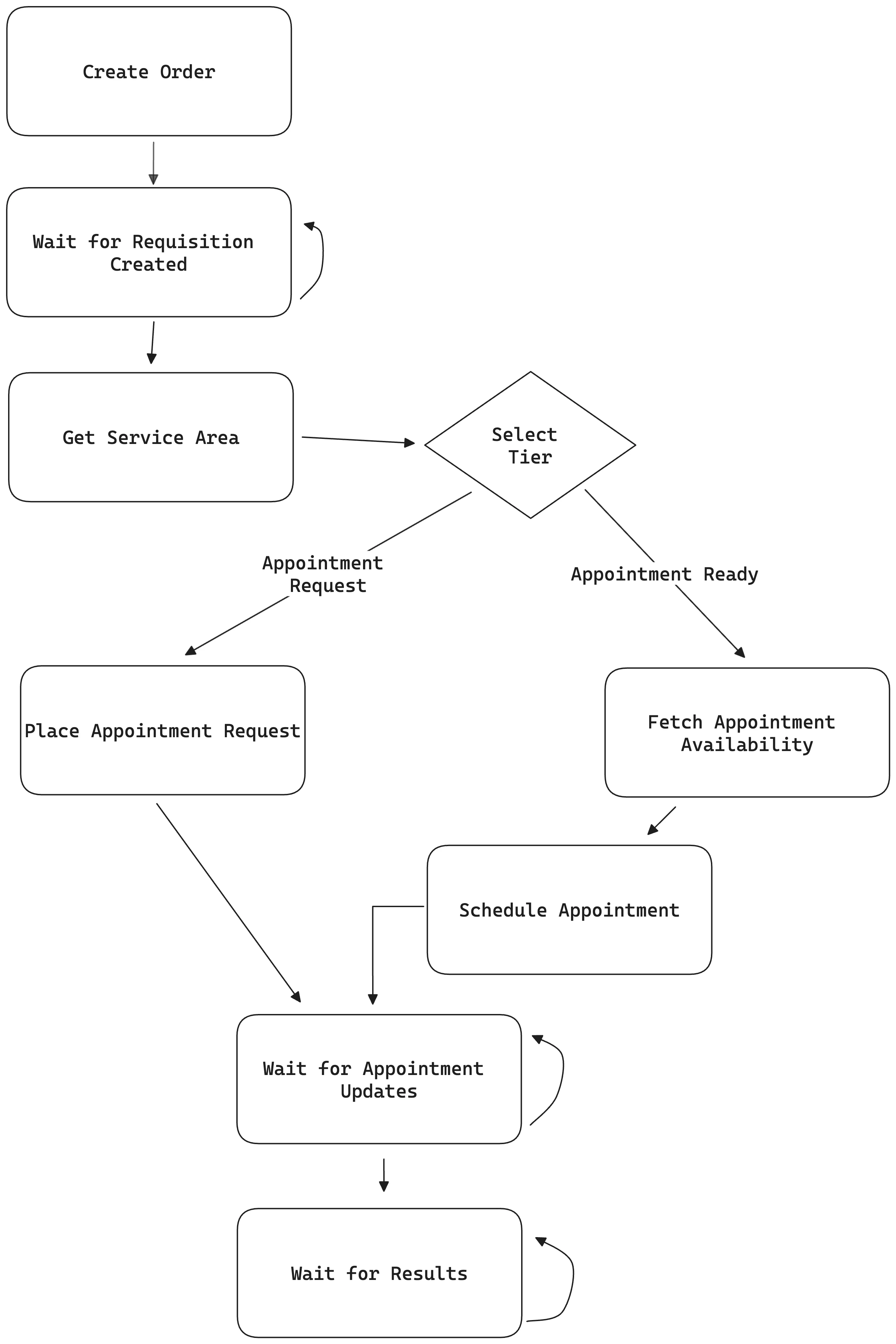
appointment-request appointments will start in the pending status, and won’t have any time or date information.High Level flow for Appointment Scheduling

The recommend high level flow for selecting an appointment at Junction is:
- Place an At-Home Phlebotomy order with the
POST /v3/orderendpoint. - Wait for the
Requisition Readystatus updates through our Webhooks. - Fetch Provider data via the
GET /v3/order/area/infoendpoint, the response payload should look like this:
- Select the Provider that best fit your needs.
- If you use the
POST /v3/order/{order_id}/phlebotomy/appointment/bookendpoint, anappointment-readyprovider is chosen on your behalf. - if you use the
POST /v3/order/{order_id}/phlebotomy/appointment/requestendpoint, you must select a provider that offers anappointment-requesttier.
- If you use the
- Wait for the
Appointment WebhooksandOrder Webhooksdescribed in the Webhooks section.