Order Lifecycle
As discussed inLab Test Lifecycle - Statuses,
each lab testing modality has the following format
[HIGH-LEVEL STATUS].[TEST MODALITY].[LOW-LEVEL STATUS]
For each modality, there can be multiple low-level status, for At-Home Testkit the
possible low-level status are:
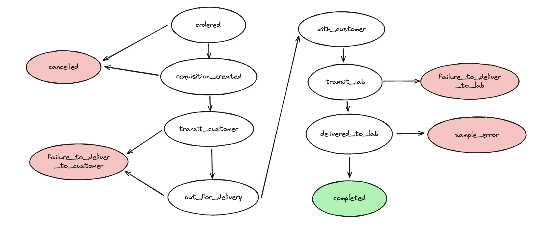
Registered Teskits
ordered: Junction received the order, stored it into our system, and started processing it asynchronously.requisition_created: An order requisition form was validated and created with the partner laboratory, making the order available to be carried out.requisition_bypassed: An order requisition form wasn’t created when the order was placed with us because it already existed.transit_customer: The teskit is shipped and in transit to the customer.out_for_delivery: The teskit is out for delivery.with_customer: The teskit is delivered to the customer.transit_lab: The customer has sent the testkit back to the lab.delivered_to_lab: The lab has received the testkit.failure_to_deliver_to_customer: The shipping company was unable to deliver the testkit to the customer.failure_to_deliver_to_lab: The shipping company was unable to deliver the testkit to the lab.problem_in_transit_customer: The shipping company encountered a problem while delivering the testkit to the customer.problem_in_transit_lab: The shipping company encountered a problem while delivering the testkit to the lab.sample_error: The collected sample was unprocessable by the lab.completed: The laboratory processed the blood sample and final results are available.cancelled: The order was cancelled by either the patient, Junction or you.

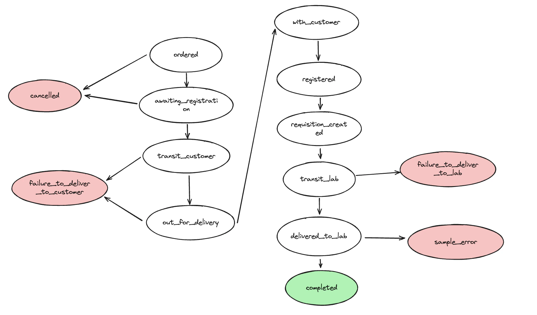
Registrable Testkits
ordered: Junction received the order, stored it into our system, and started processing it asynchronously.awaiting_registration: Order is created but no user has been registered yettransit_customer: The teskit is shipped and in transit to the customer.out_for_delivery: The teskit is out for delivery.with_customer: The teskit is delivered to the customer.registered: Order has been registered, and a requisition will be created.requisition_created: An order requisition form was validated and created with the partner laboratory, making the order available to be carried out.transit_lab: The customer has sent the testkit back to the lab.delivered_to_lab: The lab has received the testkit.failure_to_deliver_to_customer: The shipping company was unable to deliver the testkit to the customer.failure_to_deliver_to_lab: The shipping company was unable to deliver the testkit to the lab.problem_in_transit_customer: The shipping company encountered a problem while delivering the testkit to the customer.problem_in_transit_lab: The shipping company encountered a problem while delivering the testkit to the lab.sample_error: The collected sample was unprocessable by the lab.completed: The laboratory processed the blood sample and final results are available.cancelled: The order was cancelled by either the patient, Junction or you.

In sandbox, there is no async transition from the
ordered state to the requisition_created state, this must be manually triggered via the Junction Dashboard.